简体中文
|
繁体中文
|
长者模式
|
无障碍服务
|
加入收藏
|
网站地图
网站首页
政务公开
新闻动态
在线服务
互动平台
专题专栏
天津药监
网站首页
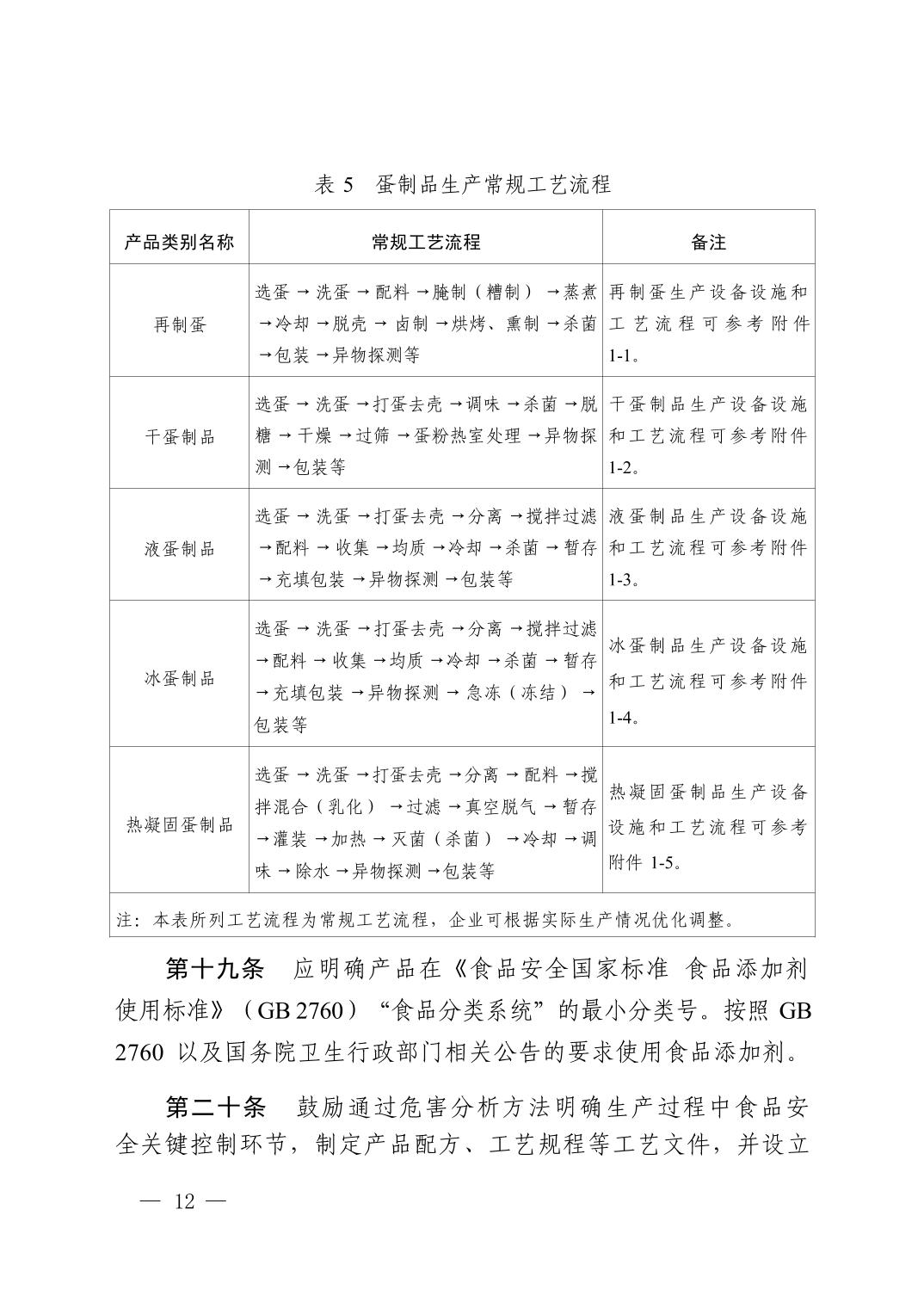
政务公开
>
新闻动态
>
在线服务
>
互动平台
>
专题专栏
>
天津药监
您现在所在的位置:
天津市市场监督管理委员会
》
新闻动态
》
公示
》
食品生产许可信息
蛋制品生产许可审查细则(2025 版)
来源:天津市市场监督管理委员会
发布日期:2026-01-28 08:18
附件:
打印此页
分享到:
QQ空间
豆瓣网
分享到: